|
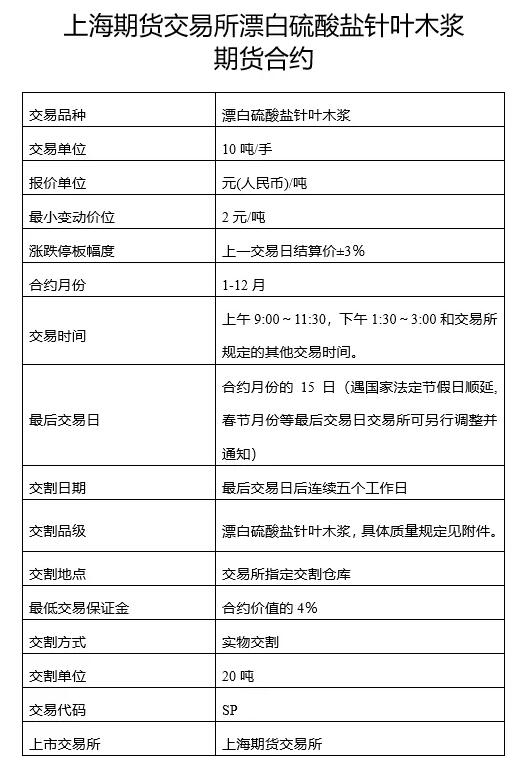
導語:11月2日,上海期貨交易所發布了紙漿期貨合約及相關規則。紙漿期貨合約及其相關業務規則上有兩點和其它期貨品種不同,一是紙漿期貨交易單位為每手10噸,交割單位為每一標準倉單重量(風干重)20噸,其中“風干重”概念與其他期貨品種不同。其次,紙漿期貨采用“質量標準+品牌”雙重認證作為紙漿期貨交割標準。 紙漿期貨合約及相關規則正式發布 11月2日,上海期貨交易所發布了紙漿期貨合約及相關規則。 根據上期所官網公告,本次發布的合約及規則包括上海期貨交易所漂白硫酸鹽針葉木漿期貨合約》以及《上海期貨交易所結算細則》《上海期貨交易所交割細則》《上海期貨交易所風險控制管理辦法》《上海期貨交易所套期保值交易管理辦法》《上海期貨交易所套利交易管理辦法》等實施細則修訂案。 從本次發布的內容來看,紙漿期貨合約交易單位為10噸/手,最小變動價位為2元/噸,漲跌停板幅度為上一交易日結算價±3%及《上海期貨交易所風險控制管理辦法》的相關規定,最低交易保證金為合約價值的4%,交割單位為20噸,合約月份為1-12月。同時,合約及《上海期貨交易所交割細則》對用于實物交割的漂白硫酸鹽針葉木漿質量進行了規定,《上海期貨交易所風險控制管理辦法》《上海期貨交易所結算細則》《上海期貨交易所套期保值交易管理辦法》《上海期貨交易所套利交易管理辦法》對紙漿期貨的有關風控措施、結算、套期保值及套利交易進行了規定。 市場人士分析認為,我國是全球造紙和印刷行業最重要的成長型市場,2017年我國紙及紙板的生產量和消費量均居全球第一,約占全球總量的1/4。紙漿行業的市場化程度高、市場主體多樣、價格波動頻繁,企業避險需求強烈。推出紙漿期貨,發揮期貨市場的價格發現和套期保值功能,對增強我國農林產品企業的定價能力、為相關產業鏈企業提供風險管理工具具有重要的現實意義。 上期所相關負責人詳解:造紙產業鏈企業應注意什么? 
日前,上海期貨交易所相關負責人就紙漿期貨上市的相關問題接受了媒體采訪。通過采訪內容,我們可以紙漿期貨有更深層次的了解。 問:為什么要推出紙漿期貨? 答:造紙是我國重要的基礎工業之一,紙制品的價格波動關系到相關產業發展和廣大人民群眾日常生活。2017年我國紙及紙板的生產量和消費量均占居全球第一,約占全球總量的四分之一,規模以上造紙及紙制品企業合計6681家。紙漿作為造紙工業主要原材料,紙漿市場的健康發展對造紙行業至關重要。 我所自2013年底成立紙漿期貨研發工作小組,2014年與中國造紙協會簽訂戰略合作協議,積極推進紙漿期貨研發上市工作,主要是基于以下幾點考慮: 一是目前國內紙漿現貨市場缺乏集中、高效的報價機制,紙漿期貨的上市有助于在國內形成具有廣泛代表性的定價機制,提高市場的流通效率,促進現貨貿易穩步發展。 其次,我國造紙工業“十三五”發展意見中指出,“十三五”期間中國造紙工業行業面臨的全球資源、市場、資本激烈競爭,以及產品貿易的綠色壁壘更加明顯,國內凸現的能源、資源、環境瓶頸和消費結構的重大變化將敦促造紙工業走綠色發展道路。切實轉變發展方向不僅需要技術創新、設備改造,更需要企業精細化管理和風險管理。紙漿期貨上市后將充分發揮其價格發現和套期保值的職能,幫助企業優化資源配置,為企業經營決策提供有力保障,擴大企業提升創新能力、加強節能減排的空間,助力產業可持續發展。 三是由于造紙行業具有資金密集、技術密集等特點,漿紙企業資金投入量大,資金周轉慢、財務成本高。上市紙漿期貨可為漿紙企業帶來新的風險管理工具,有助于提升企業資金使用效率、優化資本結構。 問:紙漿期貨合約標的為什么要選擇漂白硫酸鹽針葉木漿? 答:紙漿種類眾多,根據原材料不同,紙漿可分為木漿、非木漿和廢紙漿。2017年我國紙漿總產量(包括木漿、非木漿和廢紙漿)為7949萬噸,表觀消費量為10051萬噸,其中木漿生產1050萬噸,消費3152萬噸。木漿中漂針漿由于其纖維長、撕裂強度高、拉伸強度好等特點,廣泛用于生活用紙、文化用紙、包裝用紙等生產制造,是不可或缺的原材料。 我們選擇漂針漿為紙漿期貨合約標的,主要基于以下幾點理由: 一是漂針漿的產品和生產工藝標準化程度較高,現貨交收時以“件”為基本單位,且不同品牌的漂針漿生產流程基本相同,可采用相同的技術指標體系衡量其品質,便于質量檢測和入庫交割。 二是漂針漿性能穩定,不易變質,便于倉庫儲存與運輸,交割條件良好,適合作為期貨商品。 三是漂針漿現貨市場價格波動頻繁,2008年至2017年平均波動率為22.9%,漿紙企業避險需求強烈。 四是漂針漿現貨市場具有一定規模。2017年我國木漿消耗3152萬噸,其中漂針漿表觀消費量為815萬噸,以當前漂針漿均價6000元/噸估算,我國漂針漿表觀消費量價值為485億元。具備規模的現貨市場意味著期貨具有廣泛的套期保值需求和基礎,為上市后紙漿期貨穩健運行奠定了基礎。 五是漂針漿市場產業鏈長,參與主體眾多,貿易商占比大,對價格波動敏感,且漂針漿進口來源國分散,交易價格競爭較為充分。 問:上期所在指定交割倉庫的設置上面有哪些考慮? 答:紙漿期貨品種采取實物交割的交割方式,指定交割倉庫的設置主要依據以下幾點考慮: 一是依據集散地原則。2017年,我國進口漂針漿812萬噸,主要來自加拿大、俄羅斯、智利、芬蘭等國,主要運輸方式為海運,交割倉庫布局以漂針漿現貨主要進口港為主。我國紙漿重要貿易港口包括山東青島港、江蘇常熟港、上海港、廣州黃埔港和天津港,其中山東青島港、江蘇常熟港和上海港三個港口漂針漿總進口量占全國總進口量約45%,紙漿期貨上市初期指定交割倉庫的設立以山東和上海及周邊為主。 二是依據消費地原則。我國紙及紙板生產量主要集中在廣東省、浙江省、山東省、江蘇省和河南省。其中浙江省、山東省和江蘇省的紙及紙板總生產量約占全國紙及紙板生產量的50%。交割倉庫的設立地點選擇山東省、浙江省和江蘇省等造紙工業較為發達省份符合產業發展現狀、現貨市場近期趨勢和期貨市場功能發揮的要求,同時也滿足交割倉庫靠近消費集散地的設置原則。 三是在選擇交割倉庫時,我們優先考慮具備大宗商品倉儲專業管理能力,通過公安部門消防驗收,具備安全生產的各項條件的倉儲企業。且各倉儲企業的資產規模、硬件設施、吞吐數量、管理水平、市場口碑等綜合實力應在當地具有相對優勢,不存在可能影響交割安全的法律風險和財務風險,以保證紙漿期貨上市后交割業務安全有序開展。 紙漿期貨上市后,我們將繼續密切關注市場動態,根據交易情況及市場需求不斷優化交割倉庫布局,適時增設指定交割倉庫,更好地服務實體經濟。 問:紙漿期貨在合約及相關業務規則上有哪些值得關注的地方? 答:紙漿期貨合約及其相關業務規則上有兩點和其它期貨品種不同,具體說明如下: 一是紙漿期貨交易單位為每手10噸,交割單位為每一標準倉單重量(風干重)20噸,其中“風干重”概念與其他期貨品種不同。“風干重”是指紙漿水分含量與周圍環境平衡時的漿重,一般在商業合同中規定絕干度為90%。在漂針漿實際入庫檢驗中,交割單位重量并非直接稱量而得,而是使用由指定檢驗機構檢測所得的毛重計算所得重量。我們將交割單位設置為風干重20噸,主要是因為在紙漿國際貿易中,木漿以風干重計價。 其次,紙漿期貨采用“質量標準+品牌”雙重認證作為紙漿期貨交割標準。用于實物交割的漂針漿,應當同時符合或優于相關交割質量規定并且是交易所認可的生產企業生產的指定品牌。根據質量規定,用于實物交割的漂針漿,其抗張指數、耐破指數和撕裂指數等三個指標應當符合或優于QB/T1678-2017《漂白硫酸鹽木漿》中針葉木漿一等品質量規定,塵埃指標應當符合或優于優等品質量規定,且D65亮度指標應當不小于87%。交易所認可的生產企業生產的指定品牌漂針漿名單將擇日另行通知。 問:上期所如何做好風險防范,確保紙漿期貨平穩運行? 答:圍繞“期貨市場服務于實體經濟發展”的宗旨,上期所對上市紙漿期貨開展了深入的市場調研和研究論證,并在交易、結算、交割、監控、技術等環節進行了風險評估,制定了有針對性的風險防范措施,以確保紙漿期貨的平穩上市和穩健運行。 一是根據總體風控要求及合約運行不同階段特征,科學設置漲跌停板和保證金制度,有效防范交易風險。二是從嚴設置投機頭寸限倉制度,套期保值交易頭寸實行審批制度。三是根據市場發展情況,擴大可交割資源,合理布局交割倉庫,有效防范交割風險。四是多層次深入開展投資者教育工作,保障紙漿期貨健康穩定運行。 問:各類市場參與者在進行紙漿期貨交易時應注意哪些問題? 答:投資者應充分認識到參與期貨交易的風險,熟悉紙漿期貨合約與相關業務規則,理性參與期貨交易。制漿造紙產業鏈上下游企業要了解、熟悉和掌握期貨市場規則,以保障生產和經營的穩定以及提高銷售和利潤的可控性為參與期貨交易的立足點,在實踐中不斷提高利用期貨市場進行套期保值的水平。會員單位應充分了解和掌握期貨市場法律法規,做到合規運作、風險可控,幫助投資者充分利用紙漿期貨套期保值、價格發現等功能,服務實體經濟。上期所將做好日常風險的監測監控及預研預判,及時采取有效措施化解風險隱患,牢牢守住不發生系統性風險的底線。同時,切實履行一線自律監管職責,嚴厲打擊各類違法違規行為,維護期貨市場的正常交易秩序。 附:正式版紙漿期貨合約 
一、交割單位 漂白硫酸鹽針葉木漿(以下簡稱漂針漿)期貨合約的交易單位為每手10噸,交割單位為每一標準倉單重量(風干重)20噸,交割應當以每一標準倉單的整數倍交割。 二、質量規定 1.用于實物交割的漂針漿,其抗張指數、耐破指數和撕裂指數等三個指標應當符合或優于QB/T1678-2017《漂白硫酸鹽木漿》中針葉木漿一等品質量規定,塵埃指標應當符合或優于優等品質量規定,且D65亮度指標應當不小于87%。 2.每一標準倉單的漂針漿,應當是交易所認可的生產企業生產的指定品牌,應當附有相應的質量證明書。 3.每一標準倉單的漂針漿,應當是同一生產廠生產、同一品牌的正品漿商品組成。 4.漂針漿交割以實測風干重計重。每一標準倉單的溢短不超過±5%,重量誤差不超過±1%。 5.每一標準倉單應當載明重量和件數。包裝應當符合交易所的相關規定。 6.標準倉單應當由交易所指定交割倉庫按規定驗收合格后出具。 三、交易所認可的生產企業和指定品牌 用于實物交割的漂針漿,應當是交易所指定的品牌。具體的生產企業和指定品牌,由交易所另行規定并公告。 四、指定交割倉庫 由交易所指定并另行公告。
|